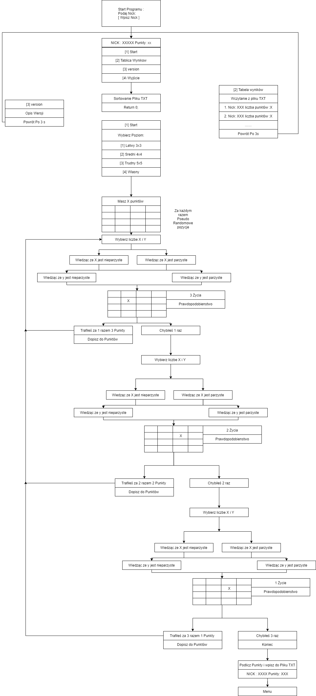
Konsola Windows prosta gra (Strzelanie współrzędnych)

Konsola Windows

Program powstał w środowisku Visual studio Code


Koncepcja Gry

Kod w języku C dostępny na GitHub

  • Wskaźniki
  • Struktury
  • Funkcje
  • Switch
  • if else
  • While
  • Pliki
  • Bibloteki : stdio.h , stdlib.h , string.h , windows.h