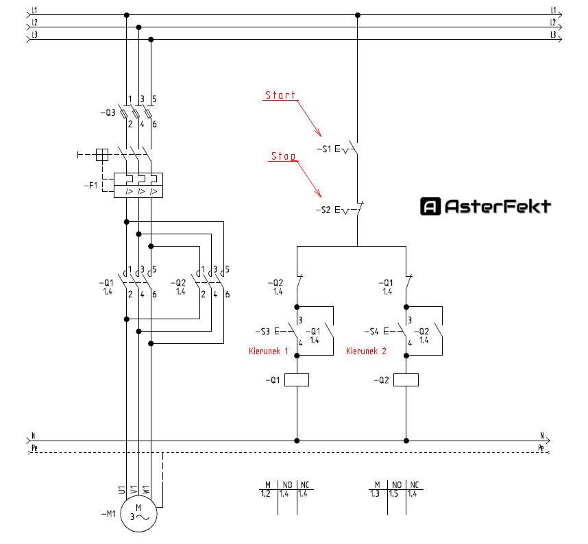
Zmiana kierunku silnika trójfazowego

Schemat przedstawia zmianę kierunku Lewo-Prawo.

Dodaj komentarz